SEOPOSITIVO

¡¡ De los creadores de seonegativo.com !!

Ley General Seguridad Social 2015 Consolidada

Ley General de la Seguridad Social 9ª Edición 2015 😈

Librería Dykinson Texto Refundido de la Ley General de ... 😈

Descargar Libros Pdf Gratis [Epub Gratis] 😈

Comprar libro LEY GENERAL DE LA SEGURIDAD SOCIAL 😈

Ley General de la Seguridad Social 10ª Edición 2015 ... 😈

Libros de Derecho > Derecho del trabajo y de la Seguridad ... 😈

Ley General de la Seguridad Social | flexibook 😈

Ley General de la Seguridad Social LGSS . Texto refundido ... 😈

Bajar Gratis Ley General De La Seguridad Social de ... 😈

Real Decreto Legislativo 8/2015, de 30 de octubre, por el ... 😈

Librería Dykinson Texto Refundido de la Ley General de ... 😈

Ley General de la Seguridad Social | RD Legislativo 8/2015 😈

LEY GENERAL DE LA SEGURIDAD SOCIAL de VV.AA. | Casa del Libro 😈

COMENTARIOS A LA LEY GENERAL DE TRANSPARENCIA Y ACCESO A ... 😈

Jurisdiccion seguridad social, 9788417789190, D. A ... 😈

Manual de prestaciones básicas del Régimen General de la ... 😈

PDF Real Decreto Legislativo 1/1994, de 20 de junio, por ... 😈

Atelier Librería Jurídica: Comentarios a la Ley General de ... 😈

Librería Dykinson Texto Refundido de la Ley General de ... 😈

Ley General de la Seguridad Social – Plaza Sindical 😈

Librería Dykinson Texto Refundido de la Ley General de ... 😈

Ley General de la Seguridad Social In Formacion CGT 😈

Librería Dykinson Comentarios a la Ley General de la ... 😈

Real Decreto ley 3/2021 | Legislación | Loentiendo 😈

Ley 100 Sistema General de Seguridad Social | Economias ... 😈

Real Decreto Legislativo 8/2015, Ley General de la ... 😈

Número de afliación a la Seguridad Social | Cual es y como ... 😈

Medidas sociales en defensa del empleo contempladas en el ... 😈

SEGURIDAD SOCIAL 2015 UNIVERSIDAD POLITECNICA DE HONDURAS 😈

Seguridad Social España Wikipedia, la enciclopedia libre 😈

Asesoría Málaga: 9 novedades de la ley de seguridad social ... 😈

Imagen relacionada | preparando oposiciones | Esquemas ... 😈

Afiliación al sistema general de seguridad social en salud ... 😈

Blog de Salva Jiménez: UGT Informa: Cuadro actualizado de ... 😈

Real Decreto Legislativo 8 2015, De 30 de Octubre, Por El ... 😈

Nuevo texto refundido de la Ley General de la Seguridad Social 😈

SUSESO: Prensa Superintendencia instruye a Mutualidades ... 😈

¿Cómo funciona el Sistema General de Seguridad Social? 😈

Se publica en el BOE la Ley General de la Seguridad Social ... 😈

SISTEMA GENERAL DE SEGURIDAD SOCIAL Y SUS SUBSISTEMAS EN ... 😈

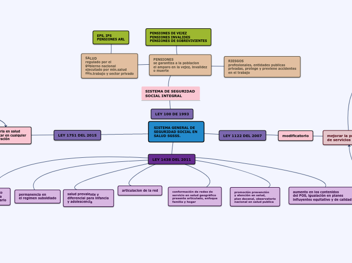
SISTEMA GENERAL DE SEGURIDAD SOCIAL EN... Mapa Mental 😈

Borrador del Texto Refundido de la nueva Ley General de la ... 😈

Resultado de imagen de esquema ley 39/2015 | Direccion y ... 😈

Introducción a la seguridad social 😈

CAPÍTULO IX. Inspección e infracciones y sanciones en ... 😈

La Ley de la Seguridad Social, sus aspectos más relevantes ... 😈

DERECHO LABORAL COLECTIVO Y TALENTO HUMANO GRUPO 003 B ... 😈

Federación de empleados de servicios publicos Publicado ... 😈

Concepto General Iva Ley 1819 de 2016 | Cr Consultores 😈