Crear mapas mentales con Mindomo – Aula de Nick 😈
Realizacion De Un Mapa Mental
¿Qué son los mapas mentales? | Productividad Personal 😈
¿Qué es un mapa mental? | QueEsUnMapaMental.com 😈
Aggiornamento: Mapa mental 😈
Tareas IBC Gerson: MAPAS MENTALES 😈
Diseño de mapas mentales | Agustinos Granada 😈
Programa para mapas mentales; Software mind map | Diario ... 😈
Mapas mentales para recordar mejor | by Miguel Ángel ... 😈
12 Ejemplos de Mapas Mentales Creativos 😈
Sencillos mapas mentales: Atrévete 😈
Pedagogía y Comunicación: MAPA MENTAL DE HISTORIETA 😈
4.4.1. Mapas mentales – Un viatge pel dibuix 😈
Páginas Web [Mapa Mental] – Güey.com 😈
Descubre las reglas básicas de los mapas mentales – Visual ... 😈
Poesia: MAPA MENTAL 😈
TECNOLOGÍAS : MAPAS MENTALES. 😈
MAPA MENTAL DE AUDITORIA: MAPA MENTAL DE AUDITORIA 😈
Canales de Distribución | MindMeister Mapa Mental 😈
Características de Un Líder Mapa Mental Ilán Jiménez 😈
Constructivismo : ACTIVIDAD DE CLASE 😈
Ética y Moral Mapa Mental 😈
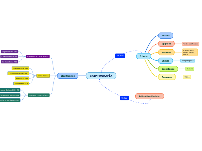
CRIPTOGRAFÍA Mapa Mental 😈
El mapa mental como herramienta didáctica | Ludicobox 😈
Mapa mental de los valores ¡Tienes que saber ESTO! 😈
ACTIVIDAD INTEGRADORA 4 | MindMeister Mapa Mental 😈
ETAPAS PARA LA REALIZACIÓN DE MATERIAL DIDÁCTICO ... 😈
La edad media Mapa Mental 😈
Mapa mental de la investigación ¡Tienes que saber ESTO! 😈
Mapa mental de Mesoamerica. | Mapas mentales, Mapas, Mapa ... 😈
Ciencias Naturales Mapa Mental 😈
CONTROL INTERNO Manual para la realización del Co ... 😈
Ética y Moral | MindMeister Mapa Mental 😈
Mapa conceptual proyectos 😈
Mapa Mental El Cuestionario 😈
Mapa Mental ” Insatisfacción del cliente” « Crhistian Campo 😈
Prospectiva tecnologica Mapa Mental 😈