SEOPOSITIVO

¡¡ De los creadores de seonegativo.com !!

Excel Ordenar Por Orden Alfabetico

Alfabetisch sorteren in Excel: 10 stappen  met ...

Alfabetisch sorteren in Excel: 10 stappen met ... 😈

Contabilidad y Excel: Como ordenar en Excel los elementos ...

Contabilidad y Excel: Como ordenar en Excel los elementos ... 😈

Excel práctico para todos: Ordenar con JERARQUIA

Excel práctico para todos: Ordenar con JERARQUIA 😈

Orden personalizado en Excel • Excel Total

Orden personalizado en Excel • Excel Total 😈

Orden personalizado en Excel • Excel Total

Orden personalizado en Excel • Excel Total 😈

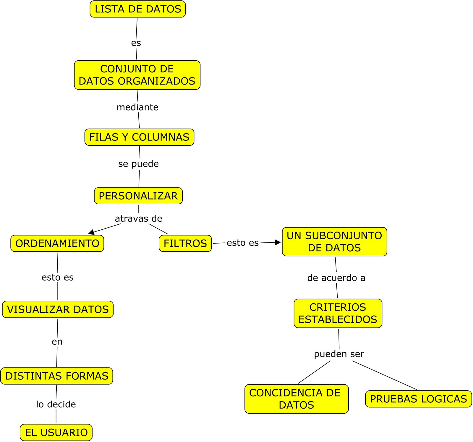
Excel: LISTAS DE DATOS  ORDENAR Y FILTRAR

Excel: LISTAS DE DATOS ORDENAR Y FILTRAR 😈

Ordenar hojas alfabéticamente en Excel  macro ...

Ordenar hojas alfabéticamente en Excel macro ... 😈

Ordenar datos en columnas de Excel  alfabéticamente, de ...

Ordenar datos en columnas de Excel alfabéticamente, de ... 😈

Excel: CREACION DE LISTA, ORDENAMIENTO Y FILTROS

Excel: CREACION DE LISTA, ORDENAMIENTO Y FILTROS 😈

Tutorial Excel  Cap. 13  Ordenar y Filtrar datos   YouTube

Tutorial Excel Cap. 13 Ordenar y Filtrar datos YouTube 😈

Como ordenar lista de Datos en Excel   YouTube

Como ordenar lista de Datos en Excel YouTube 😈