
Saint Simon y el Socialismo utópico. YouTube 😈
Saint Simon y el Socialismo utópico. YouTube 😈
SAUNT SIMON y el positivismo [RESUMEN y CARACTERÍSTICAS] 😈
La Tecnocracia El Creador Henri de Saint Simon socialismo utópico el ... 😈
El pensamiento utópico: siglos XVIII XIX : Saint Simon, Pierre Leroux ... 😈
El socialismo utópico 😈
SOCIOLOGÍA timeline | Timetoast timelines 😈
Teoria de saint simon diapositivas 1 😈
Socialismo Utopico y Anarquismo 😈
Pin en SOCIOLOGIA 😈
Saint Simon | Sociología, Metodo cientifico, Revolución americana 😈
Naturaleza De La Sociologia1 😈
SOCIOLOGÍA DE LA EDUCACION timeline | Timetoast timelines 😈
Tema 4.Los cambios sociales.Orígenes y desarrollo del movimiento ob… 😈
PPT El movimiento obrero 1789 1914 PowerPoint Presentation, free ... 😈
Libro El Pensamiento Político de Saint Simon, Ghita Ionescu, ISBN ... 😈
SOCIOLOGIA: LA HISTORIA 😈
El pensamiento sociológico de Saint Simon | Sociedad | Política ... 😈
Socialismo Utópico EcuRed 😈
Saint Simon hors doctrine. Œuvres complètes , d Henri Saint Simon 😈
Línea del tiempo de los autores de la historia de las ideas políticas y ... 😈
Exposicion 3 Doctrinas Politicas II UAM 😈
3 Sociologosclasicos 😈
PPT MAESTRÍA EN EDUCACIÓN CAMPO INTERVENCIÓN DIDÁCTICA PowerPoint ... 😈
Saint Simon y Comte, Curso de Ciencias Sociales 04 de 100 YouTube 😈
Socialistas utopicos 😈
SAINT SIMON by Maria Camila Durango Araque 😈
Socialismo Utópico EcuRed 😈
El movimiento obrero 😈
Socialismo Utopico YouTube 😈
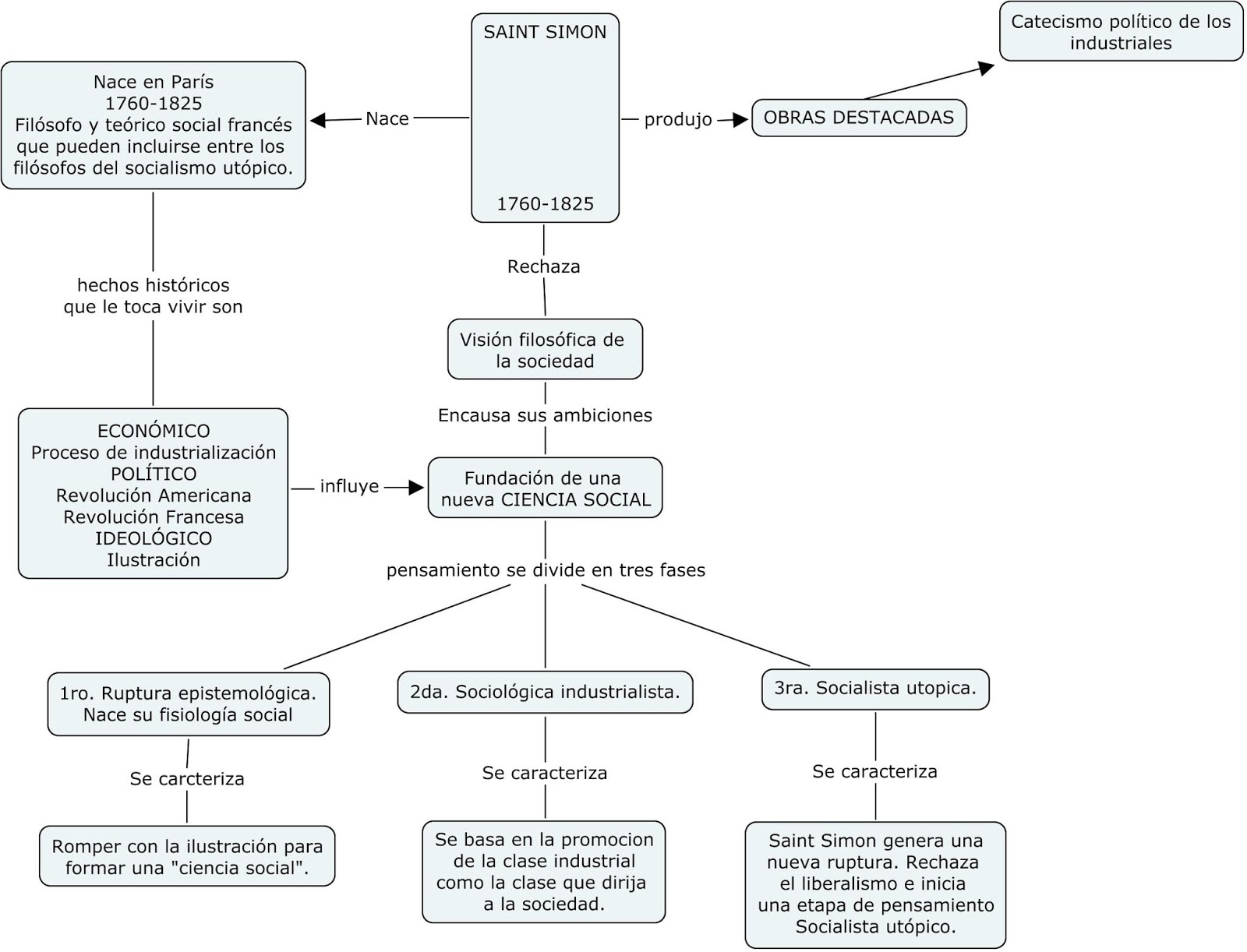
Saint Simón Mind Map 😈
La historia de la Sociología timeline | Timetoast timelines 😈
Saint Simon, Carateristicas y Periodos y de su Pensamiento YouTube 😈
el pensamiento utópico contemporáneo. círculo u Comprar Libros sin ... 😈
el pensamiento utópico en el mundo occidental Comprar en ... 😈
utopías y pensamiento utópico Comprar Libros de Ensayo en ... 😈
antrophistoria: Los Falansterios, una utopía llevada a la práctica 😈
Teoria de saint simon diapositivas 1 😈
Pensamiento de Saint Simon | Sociología Educatina YouTube 😈
Sociologia en Colombia: Saint Simon 😈
Positivismo timeline | Timetoast timelines 😈
Nociones sobre el pensamiento utópico 😈
EL PENSAMIENTO UTÓPICO by FILOSOFÍA GRUPO 😈
PPT El pensamiento utópico PowerPoint Presentation, free download ... 😈
sociologia timeline | Timetoast timelines 😈
PORTAL DE LOS MAPAS CONCEPTUALES: Mapa conceptual Saint Simon 😈
PPT El pensamiento utópico PowerPoint Presentation, free download ... 😈
cuales son los factores del pensamiento utópico de saint simon ... 😈
El pensamiento utópico by Salma Abdeselam 😈