
La celula con sus partes Imagui 😈
La celula con sus partes Imagui 😈
La celula y los organismos mas sencillos 😈
LA CELULA 😈
La Celula YouTube 😈
Calaméo La Celula Eucariota 😈
Organulos de la celula animal y sus partes 😈
Tecnología y Biologia: En que se parecen todas las celulas: 😈
La célula: La Célula organelos y funciones 😈
F:\Ciencia 2010\La Celula Clase 1 😈
Celula Jackeline Martinez 😈
Esos bichitos con nombre tan raros... 😈
La Célula TOMi.digital 😈
organizacion interna del cuerpo humano 😈
Célula eucariota 😈
Célula eucariota ¿Qué es?, características, partes y más 😈
Celula humana para pintar Imagui 😈
Calaméo Las Células y sus partes 😈
Las células BIOLOGIA YouTube 😈
Ejemplos de organelos 😈
Partes de la célula Tipos de células 😈
Celula animal facil Imagui 😈
PARTS OF THE CELL :: PROKARYOTIC CELL 😈
Biobloggeando: Célula 😈
Desenho De Celula Animal E Vegetal Para Colorir | Melhores ... 😈
La Célula: Definición, estructura, funciones y partes ... 😈
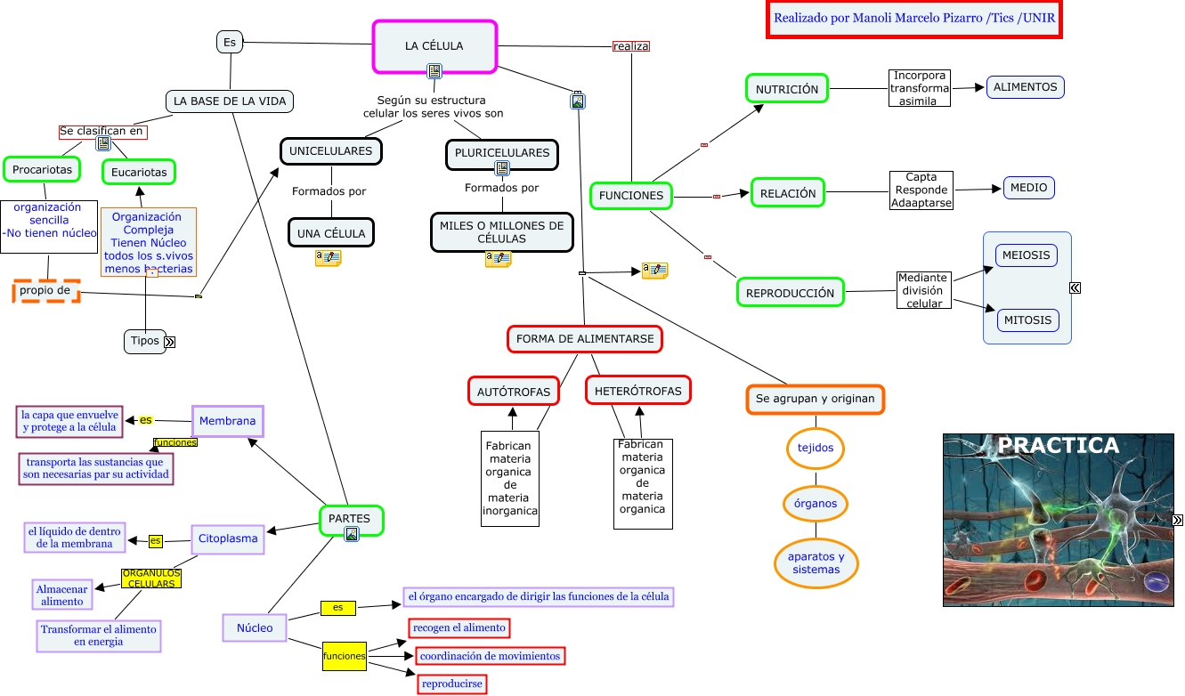
mapa conceptual manoli la celula 😈